Opinión
¡Contra los recortes salariales!

Por Econonuestra
-Actualizado a
Fernando Luengo Profesor de Economía Aplicada de la Universidad Complutense de Madrid y miembro del colectivo econoNuestra
Estancamiento o reducción de los salarios. Aquí reside el núcleo duro de las políticas de cambio estructural; las que promueven los gobiernos, las que impone la troika y las que exigen los mercados. La “devaluación interna” -un eufemismo muy conveniente para diluir el verdadero objetivo de esas políticas: que los trabajadores carguen con el coste de la crisis-, se justifica, nos dicen, por la necesaria austeridad, en lo público y en lo privado, al tiempo que nos aseguran que reportará beneficios a los trabajadores y al conjunto de la población. Ya se sabe, la letanía de siempre: más crecimiento, más empleo… y, en definitiva, salida de la crisis.
Pero vayamos al grano. Las denominadas políticas de “moderación salarial” (atención al lenguaje nada neutral) ayudarán, según sus promotores, a restablecer los beneficios de las empresas y, de esta manera, favorecerán la actividad inversora; asimismo, al mejorar la competitividad de las exportaciones, contribuirán a reducir el saldo deficitario de la balanza comercial, aliviando las necesidades de financiación externa y, de este modo, liberando recursos que podrán ser utilizados para financiar las medidas pro crecimiento.
Expectativas que la realidad desmiente una y otra vez. Ahí están los datos, para quien los desee consultar, rotundos e inequívocos, aunque algunos se esfuercen en retorcerlos (¿se dice amañarlos?) hasta obligarlos a decir lo que los aprendices de brujo quieren oír. Lo cierto es que son muchos los trabajadores que han visto cómo sus salarios perdían capacidad adquisitiva (los que han tenido la suerte de conservar su empleo) y los que han encontrado un puesto de trabajo se han visto en la tesitura de tener que aceptar salarios indecentes a cambio de largas jornadas laborales. ¿A cambio de qué? La inversión continúa bajo mínimos, el desempleo se mantiene en cotas históricas y es la recesión la que, sobre todo, está aportando, a través de la reducción de las importaciones, un balón de oxígeno a nuestra balanza comercial. ¿Y el anhelado crecimiento económico? Ni está ni se le espera.
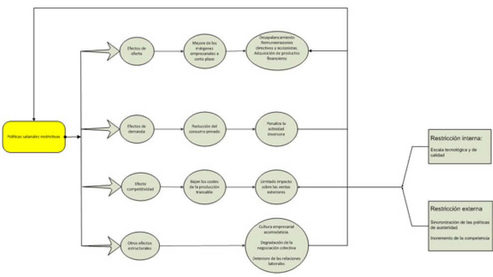
Pero no quiero detenerme en los datos, sino en la lógica, supuestamente irrefutable, de los argumentos que están detrás de la referida devaluación. Espero que el diagrama siguiente resulte esclarecedor de las falacias del discurso dominante.
Falacia número 1. La contención salarial supondrá una mejora de la oferta, por el efecto positivo que tendrá sobre los márgenes empresariales. El desequilibrio beneficios/salarios ha aumentado, en favor de los primeros, pero los empresarios, ante un horizonte económico lleno de incertidumbres y ante una demanda que no levanta cabeza prefieren utilizar el plus de ganancia obtenido de los recortes salariales en aminorar sus todavía elevados niveles de endeudamiento con los bancos, o los mantienen líquidos a la espera de que surjan oportunidades de negocio, quizá en el sector financiero de la economía, al que apenas se ha tocado pese a estar en el origen mismo de la crisis.
Falacia número 2. El encadenamiento beneficios/inversión/empleo propiciado por la austeridad salarial generará un círculo virtuoso que se materializará en más crecimiento. Diagnóstico erróneo, pues, la reducción de los salarios nominales y reales está teniendo un efecto contractivo sobre el consumo privado, componente fundamental de la demanda agregada. En un escenario de estas características, los empresarios postergan sus inversiones, con la consiguiente pérdida de capacidad productiva y de crecimiento potencial.
Falacia número 3: La reducción de los costes laborales hará que nuestras empresas exportadoras sean más competitivas frente a nuestros rivales, comunitarios (sobre todo) y globales. Precios más bajos, más ventas, mayor cuota de mercado. Previsión fallida: el retroceso en las remuneraciones de los trabajadores no ha ido de la mano de un ajuste equivalente en los precios (¿no nos habían dicho una y mil veces que la rigidez se encontraba en el mercado laboral?), por lo que, a pesar del esfuerzo exigido a los trabajadores, nuestras empresas no han ganado, desde esa perspectiva, competitividad. Esfuerzo que, por lo demás, apunta en la dirección equivocada, pues la presencia externa de empresas y naciones depende menos del precio que de la capacidad de ofrecer bienes y servicios de calidad. En ese ámbito, el de la competitividad estructural, en parte como consecuencia de las políticas salariales restrictivas, se ha abierto la brecha que separa a nuestra economía de las más prósperas del continente.
Falacia número 4: La contención salarial contribuirá a dinamizar el tejido empresarial estimulando un profundo cambio estructural. Todo lo contrario, esa política ha abierto la espita de todo tipo de comportamientos depredadores por parte del empresariado, a los que las reformas laborales han otorgado un poder enorme, para despedir y contratar, para modificar la negociación colectiva y mover a los trabajadores, así como para fijar sus retribuciones. Esa situación alumbra una cultura conservadora y autoritaria que constituye un lastre a la hora de afrontar la modernización de nuestra economía.
Conclusión: tiempo perdido y frustración entre la población, recursos dilapidados y ampliación de la fractura social, objetivos incumplidos y enquistamiento de la crisis. Al menos que no nos den gato por liebre: esa política económica no funciona o, digámoslo con claridad, sólo funciona para unas oligarquías que no parecen tener otra meta que confiscar a la ciudadanía renta y riqueza.
